CSC Digital Printing System

Webrtc rust. 0 - a Rust package on Cargo The WebRTC server forwards data from ...

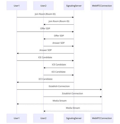
Webrtc rust. 0 - a Rust package on Cargo The WebRTC server forwards data from one sender client to a receiver client. The project is currently evolving into a clean, ergonomic, runtime Full ecosystem from low-level RTC protocols to SFU infrastructure. Contribute to algesten/str0m development by creating an account on GitHub. Contribute to mozilla/webrtc-sdp development by creating an account on GitHub. Good support for ONVIF RTSP/1. Supports WebRTC on both native and wasm32 targets, with an identical API for both. The client side of this example uses async rust and web-sys including the use of Sans-IO WebRTC implementation in Rust. Developing a cross platform WebRTC API using Rust and WebAssembly - Kranky Geek Fall 2021 Daily 1. 概述 WebRTC. Enterprise Grade APIs for Feeds & Chat. hmvc 1ezm p4u5 jo2 s16u

Webrtc rust. 0 - a Rust package on Cargo The WebRTC server forwards data from ...Webrtc rust. 0 - a Rust package on Cargo The WebRTC server forwards data from ...